Ce montage est une carte fille pour le montage 2Lignes1Tel permettant de sélectionner la ligne France Telecom via une commande vocale : un appui sur la touche #
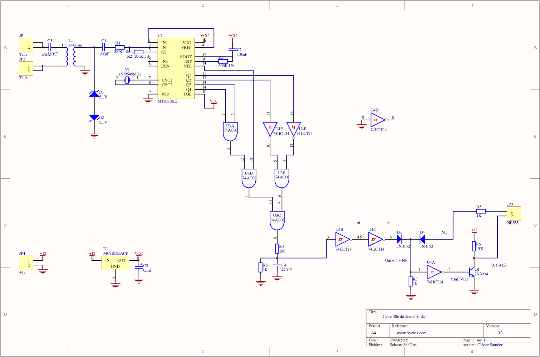
Schéma
Voici le schéma de principe. Les JP* ont les mêmes références que sur la carte mère 2Lignes1Tel.
Certains téléphones (tels que le mien) ne permettent pas d'émettre une touche pendant une seconde. Pour cela, la carte de commande vocale 2# a été conçue en remplacement de celle-ci. Pour savoir si votre téléphone doit utiliser la version 2#, appuyez sur la touche # de votre combiné pendant une seconde. Si vous entendez une tonalité pendant cette durée, il est capable d'utiliser ce montage. Sinon, il faut utiliser la version 2#. Cette dernière fonctionnant d'ailleurs avec plus de téléphones, il est fortement conseillé de la préférer à celle ci.
Nomenclature
| Designator | Type | Valeur | Quantité |
| C3 | Cond. Pol. 16V | 10uF | 1 |
| C5 | Cond. 400V | 220nF | 1 |
| C1, C2 | Cond. 63V | 100nF | 2 |
| C4 | Cond. 63V | 470nF | 1 |
| D1, D2 | Diode Zener | 5.1V | 2 |
| D3, D4 | Diode | 1N4152 | 2 |
| JP1, JP2, JP3, JP4 | Jumper 1x2 | 4 | |
| Q1 | Trans. NPN | 2N3904 | 1 |
| R1, R2 | Resistance | 100K | 2 |
| R3 | Resistance | 300K | 1 |
| R4 | Resistance | 1M | 1 |
| R5, R7, R8 | Resistance | 1K | 3 |
| R6 | Resistance | 15K | 1 |
| T1 | Transformateur | 1:1 600 ohms | 1 |
| U1 | Reg. 5V | 78L05 TO-92 | 1 |
| U2 | Décodeur DTMF | MT8870CE (PDIP) | 1 |
| U3 | Quad And | 74xx08 CMS | 1 |
| U4 | Hex Not Schmitt | 74xx14 CMS | 1 |
| Y1 | Quartz | 3.579545MHz | 1 |
Attention:
Si vous avez consulté cette page avant le 25 septembre 2005, les valeurs de R4 et R7 étaient fausses. Veillez à bien prendre en compte celles ci-dessus, à savoir 1M pour R4 et 1K pour R7.
Si vous avez consulté cette page avant le 27 septembre 2005, la valeur de R5 était fausse. Veillez à bien prendre celle ci-dessus, à savoir 1K.
Si vous avez consulté cette page avant le 28 septembre 2005, R8 n'était pas présente et le routage de R4/C4 était différent. Veillez à bien mettre à jour le typon.
